What are the APC SM-FTN tubing locations and part numbers? - WKB86697
Article number: 86697
ENVIRONMENT
- ACQUITY APC
- ACQUITY APC Sample Manager - FTN
ANSWER
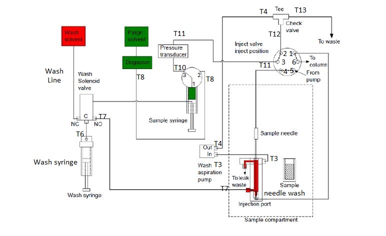
| T3 – 700009519 | Vespel seat - 405011492 |
| T4 – 700009522 | Metering valve – 700009528 |
| T6 – 700009515 | Wash syringe - 700009531 |
| T7 – 430002346 | Sample syringe - 70009529 |
| T8 – 700009516 | Wash pump - 700009509 |
| T10 – 700009518 | Transducer - 700006063 |
| T11 – 700009520 | Injector pod - 700009919 |
| T12 – 700009525 | Tee - 700009526 |
| T13 – 700009521 | Tee waste check valve - 700009513 |
| Wash line – 700005214 | Degasser chamber - 700009474 |
| Wash solenoid – 700009504 | 15-µL needle - 700005421 |
| Needle wash housing – 700009581 | 30-µL needle - 700009580 |
| Inline waste valve – 700009513 | Fitting, One-Piece, 10-32 PPS - 700009517 |

